首 页
政府信息公开
新闻资讯
办事服务
互动交流
关于我们
首页
>
政府信息公开
>
地方部门平台链接
>
乡镇街道
>
金山街道
>
政府信息公开年报
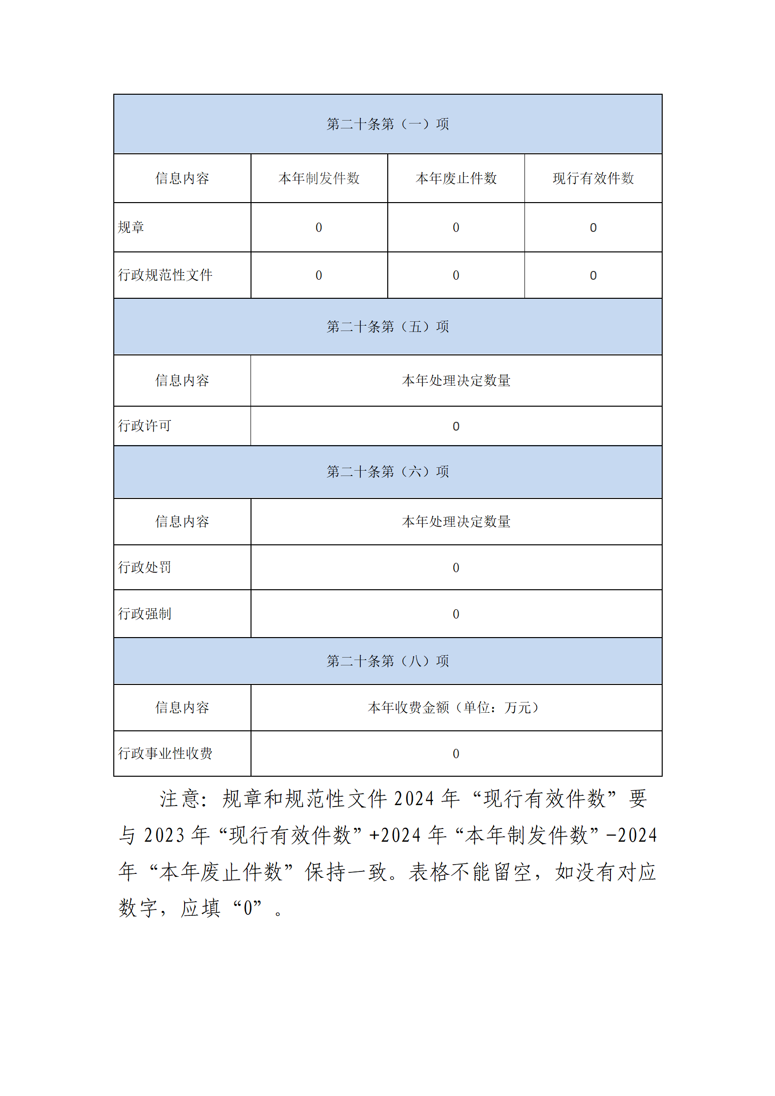
金山街道2024年政府信息公开工作年度报告
日期:2025-01-15 16:38 来源:金山街道
公报标题
金山街道2024年政府信息公开工作年度报告
主办单位
金山街道
总号
无
期号
无
公报年份
2024
目录
金山街道办事处2024年政府信息公开工作(3).docx