首 页
政府信息公开
新闻资讯
办事服务
互动交流
关于我们
首页
>
政府信息公开
>
法定主动公开内容
>
财政资金
>
财政预决算
大王镇财经所2023年部门预算公开
日期:2023-02-06 16:10 来源:
索引号
000014349/2023-10425
主题词
发文单位
大王镇财经所
效力状态
有效
生效日期
失效日期
主题分类
体裁分类
发文字号
无
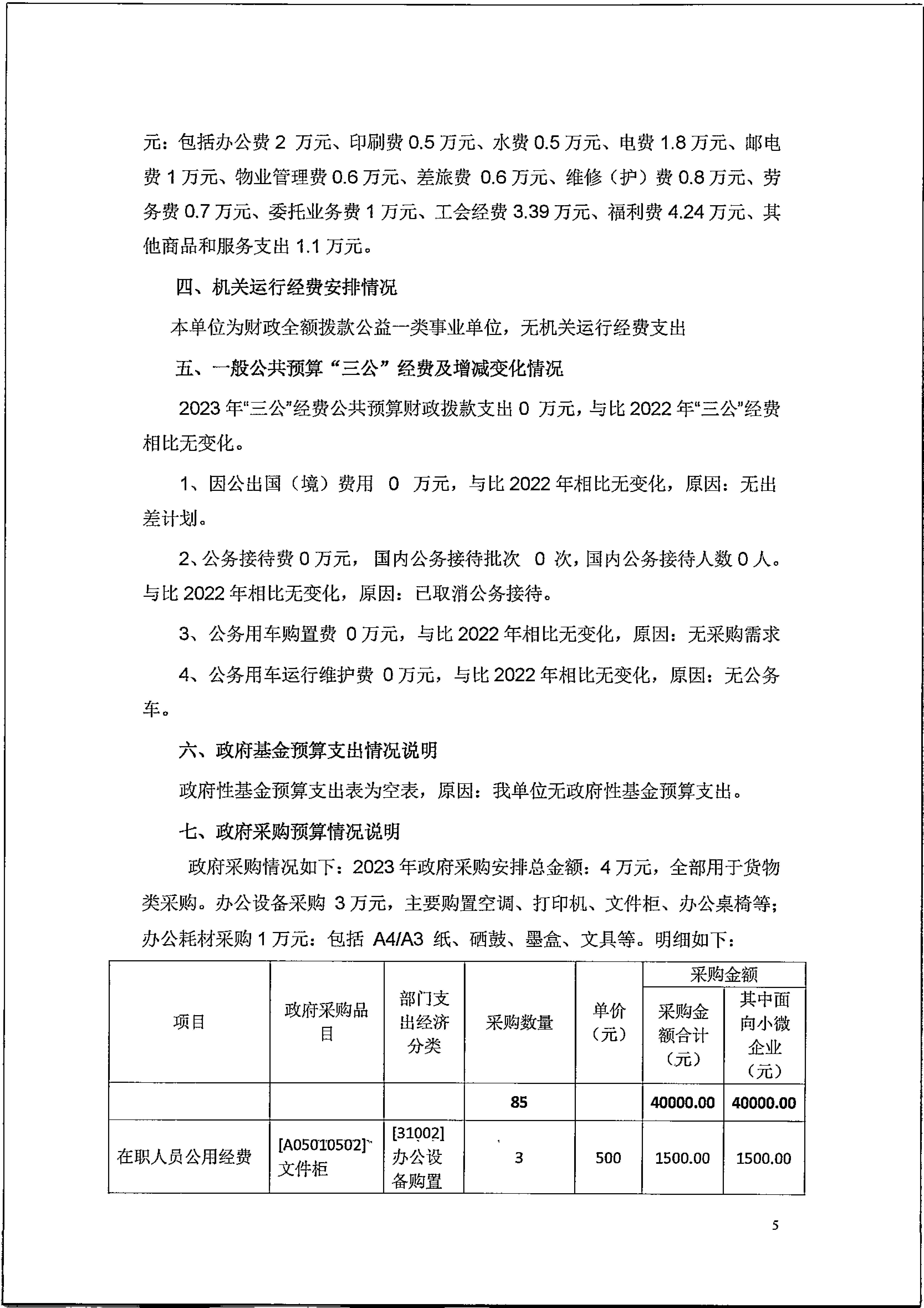
正文